Push flow
We send push notifications through both Iterable (iOS only) and Firebase (iOS and Android).
info
As of June 2024, we are working on storing push notification tokens in Notification Data Service and sending through Notification Sending Service. Updates coming soon! In the meantime, refer to the below to understand our legacy pathways.
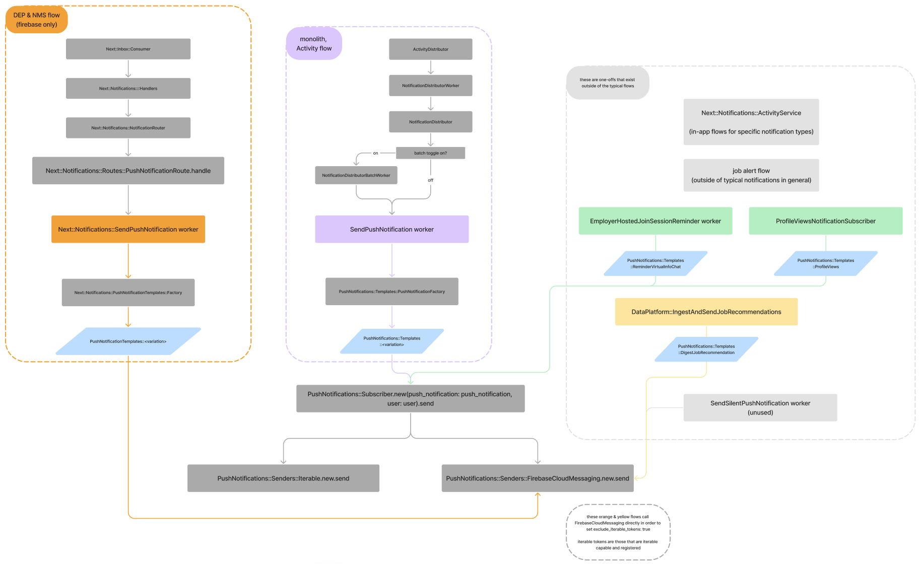
Below is the flow for sending push notifications (May 2024):
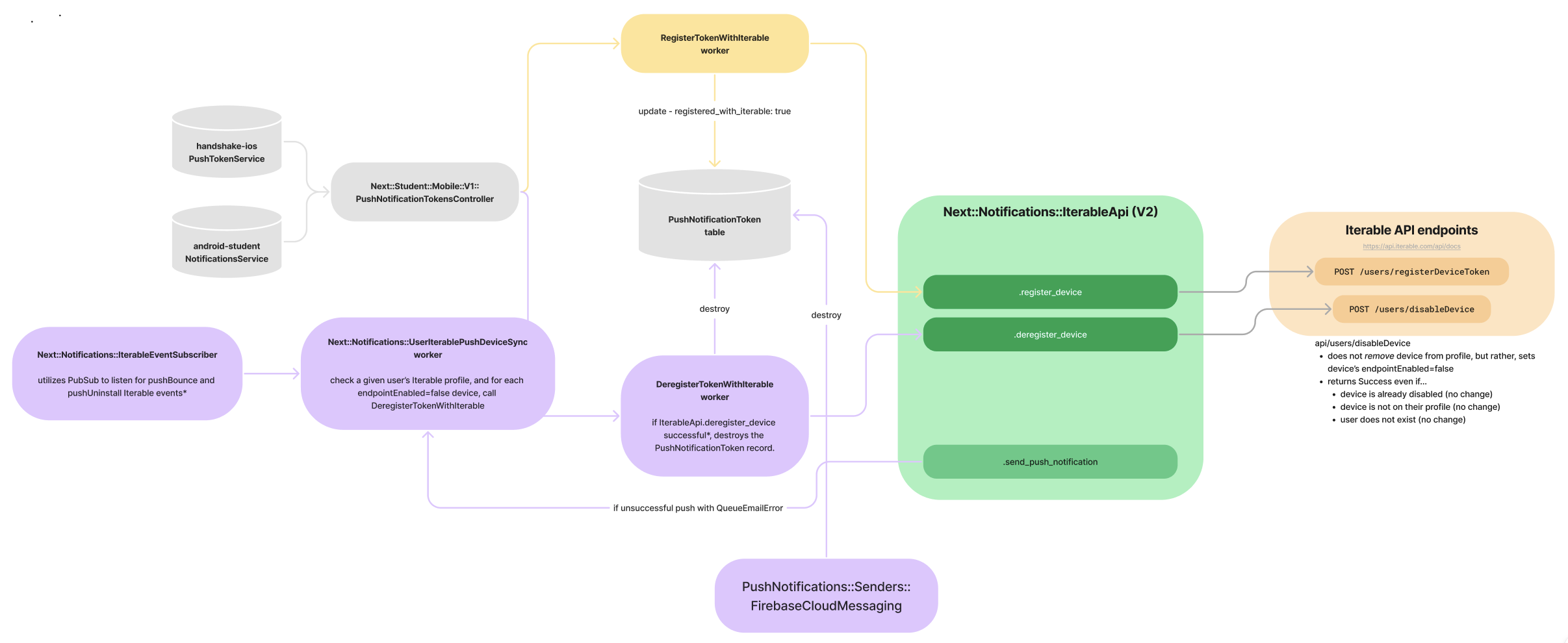
Below is the flow of push notification token lifecycles (Feb 2024):
