Skip to main content

Iterable

When to use Iterable

Iterable's primary benefit is that it enables non-technical team members to iterate on notification copies and perform experiments. Thus its primary use case right now is Marketing notifications, though it is being used to send non-Marketing notifications, too.

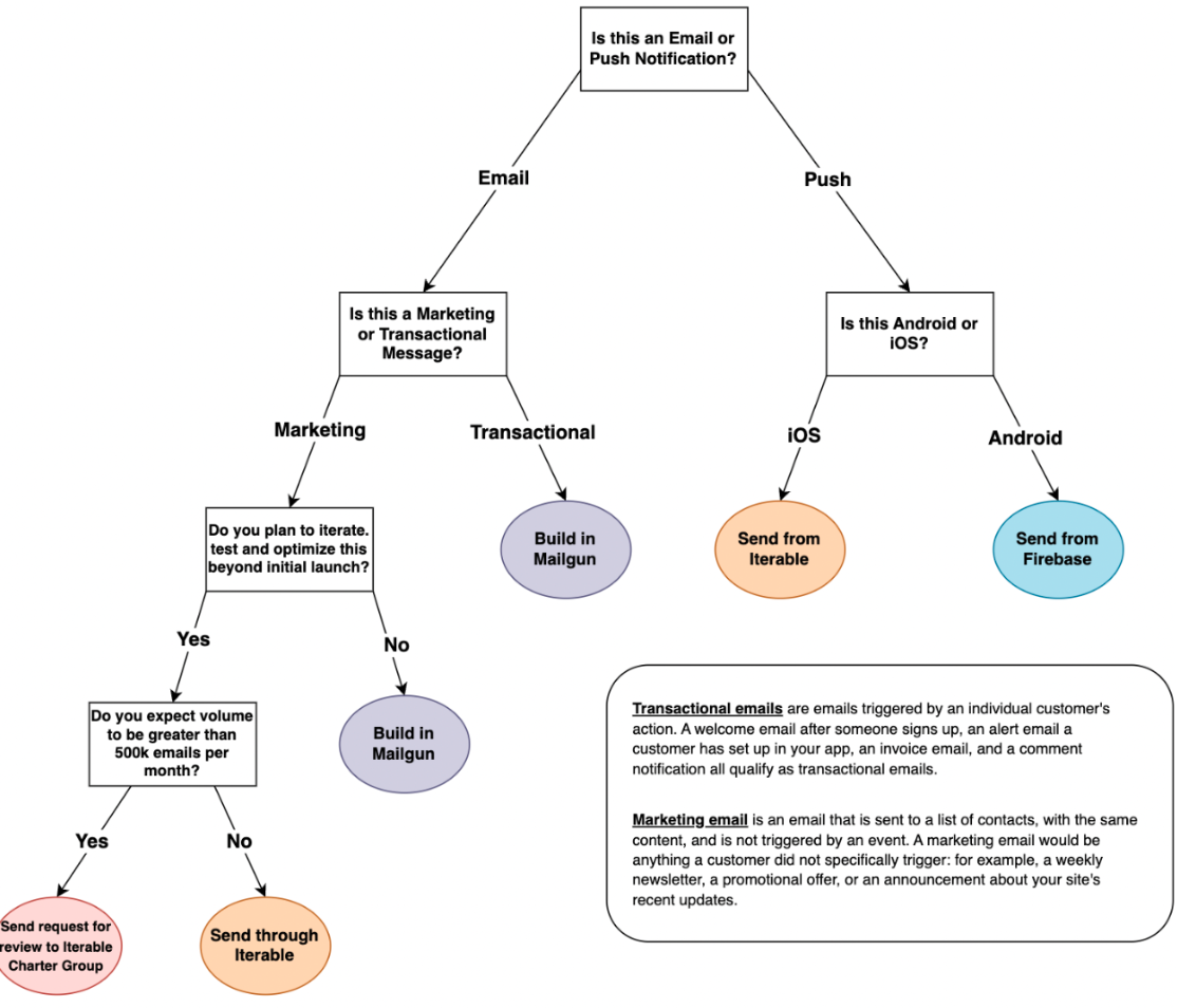
When deciding whether or not to send a new notification through Iterable, talk to our team at #ask-retention-notifications, as our send strategy is in flux.1 The following flow chart can serve as a loose guide:

How we use Iterable

We use Iterable to send push notifications to student users and email notifications to all user types. We use most Iterable features — including custom events, campaigns, journeys, and templates. We do all this through the Iterable app and Iterable API, which we connect to in our own codebase's Iterable::IterableApi & Next::Notifications::IterableApi. Our primary use cases for Iterable today include Marketing emails and emails to Employer users.

Trigger types: API vs custom event

Though a bit of a misnomer, we often use the term “Iterable API sends” to describe direct sends by campaign id through POST /email/target and POST /push/target requests to the Iterable API, distinct from the more recently implemented Custom Event (POST /events/track) + Journey flows.

We discourage creating new notifications through the campaign id flow, but we continue to use it to send legacy Student emails (mostly Activity-related), Student push notifications, and 1 Employer email. iterable_template.rb holds an exhaustive list of such sends. More details in our notifications catalog.

Next::Notifications::IterableApi (NMS)

What does Next::Notifications::IterableApi do?

  • Sends notifications
  • Creates Iterable profiles
  • Updates Iterable profile devices and subscriptions
  • Interacts with Firestore
  • Sends push open events back to Iterable
  • Gets users from Iterable

When it comes to notifications, Next::Notifications::IterableApi...

  • Sends push notifications to students
  • Sends email notifications to all user types
  • Sends through both custom events and directly by campaign id, across channels and user types

Here's a diagram of how notifications move through the NMS IterableApi:

Iterable::IterableApi (monolith)

This is the original IterableApi architecture, created in 2020, pre-NMS, NDS, and NSS. It is connected to an IterableQueue as well as core architecture (for example, connected to fundamental Models’ after_commit hooks (i.e. User, Job)). This is the primary way that user profiles are created in Iterable besides offline DAGs.

What does Iterable::IterableApi do?

  • Sends notifications
  • Creates Iterable profiles
  • Updates Iterable profile email address

When it comes to notifications, Iterable::IterableApi...

  • Only sends email notifications, and only to Students and Employers
  • Only sends through Iterable custom events feature2

We plan to combine Iterable::IterableApi with Next::Notifications::IterableApi, though not currently a priority.3

iterable_student_sync DAG

The iterable_student_sync DAG creates user profiles on our Iterable "Student - US" project and syncs most profile attributes.

  • Criteria is defined in the DBT model
  • Uses Iterable API POST /api/users/bulkUpdate endpoint
  • Runs daily at 10PM PT
  • Writes to BigQuery handshake-production.handshake_derived.iterable_student_sync daily, but with a delay
  • Does not touch device arrays (how Iterable stores push tokens) or subscription preferences
  • AKA IterableStudentSync; FKA iterable_user_sync, IterableUsersSync, iterable_student_user_sync

iterable_user_deletion DAG

The iterable_user_deletion DAG deletes student users from Iterable.

iterable_resync_notification_preferences DAG

The iterable_resync_notification_preferences DAG resyncs subscription preferences for deleted relevance users

  • Criteria is defined in the DBT model
  • Uses Iterable API POST /api/users/bulkUpdateSubscriptions endpoint
  • FKA iterable_resync_users, iterable_user_resync

The "resynced" column in iterable_historical_deleted_users BigQuery table & iterable_user_resyncing Firestore collection are a reference to this DAG. A truthy value in such columns signals that subscriptions have been resynced, not necessarily profile existence, creation, or recreation.

Resources

Footnotes

  1. [ADR] Notifications Sending API Push Support — Our push notification strategy is currently being refactored to use the Notification Sending and Data services, with a lean towards Firebase sends over Iterable sends for transactional notifications on both mobile platforms.

  2. All direct sends through campaign id have recently been migrated from monolith to NMS, including some push notifications

  3. [NOTIFY-1498]